Skip to content

AMPLI-SYNC is a framework for synchronizing data between a Sqlite database and an MS SQL/MySQL/Oracle/PostgreSQL database. With this framework your application can work completely offline (Airplane Mode), then perform an automated Bidirectional Synchronization when an internet connection becomes available.

License

Notifications You must be signed in to change notification settings

sqlite-sync/SQLite-sync.com

Folders and files

NameName
Last commit message
Last commit date

Latest commit

 
 
 
 
 
 
 
 
 
 
 
 
 
 
 
 
 

Repository files navigation

AMPLI-SYNC community edition

For samples for older version 2.x see branch 'clients-for-v2.x'.

Mobile platform specific implementations are under ampli sync-clients folder.

Background

Mobile users now expect desktop quality data driven interactive applications.

Yet as a mobile users, ‘Offline’ or ‘Intermittent connectivity’ is a fact of life.

Mobile networks simply don’t provide that same level of consistency that we get from the desktop. We, as app developers can’t keep building applications with the desktop mentality of assuming we have a permanent, fast and reliable connection.

The time has come for mobile app developers to accept reality.

It’s time to think about designing and building our applications as ‘offline-first’, where the offline mode isn’t simply a fall-back for an error scenario but the main mode of operation, and internet connectivity is established under app control.

There are many ways to build mobile applications and we all have our own favourite tools which we don’t want to give up.

When building data driven occasionally connected mobile applications, the common issue we all face is Bi-Directional Data Synchronisation and when/where to start that sync. Automatic data sync when a connection becomes available can create its own issues. What is needed is a simple and controlled method for performing Bi-Directional Synchronisation.

AMPLI-SYNC service provides you with a possibility of providing your system with full functionality even when not connected to the Internet.

The service supports many different platforms, such as:

  • Android (JAVA)
  • iOS (Objective C)
  • Xamarin
  • .NET (C#)
  • Javascript
  • JQuery
  • Universal Windows Platform
  • React-Native
  • Cordova

Our priority is our customer therefore do not hesitate to get in touch with us under [email protected]. We read every email and every incoming message is given the highest priority.

In a nutshell:

AMPLI-SYNC Offline-first applications, with working offline SQLite storage. Synchronisation with Microsoft SQL or MySQL back-end servers. Automatic mobile schema creation if required. ‘Click-To-Sync’ web service. Various platforms supported. Two subsriptions: Paid and Open-Source

Buy me a coffee or beer: tomek(at)dziemidowicz.cloud

Find out more at: https://ampliapps.com/

ampli-sync documentation

AMPLI-SYNC concept

Solution diagram

  • Devices communicate with server using HTTP/HTTPS protocol.
  • Proxy Load Balancer. If necessary, proxy can redirect request to another instance of SQLite-core.
  • Authorization provider will generate token based on response from authorization provider.

Proxy Balancer flowchart

Authorization Provider flowchart

REST API (server API)

Protocol version

This document describes integration with the REST API 3.x protocol.

Service description

There are two stages to processing a request:

  • Device places an request.
  • SQLite-sync server confirms the request has been processed successfully and sends confirmation with eventual conflict list that need to be resolved.

Synchronization flowchart

Request URL format

Sample REST API call:

https://example.com/API3/__method___

Explanation:
https://example.com/ - adres of REST API service
API3 - version of synchronization
method_ - method/action

API methods

API3 - control method

Method : GET
Path : “/API3”
Produces : TEXT_HTML
Description : control method. Returns “API[v3] ampli-sync is working correctly!” if web service is correctly configured.

InitializeSubscriber - Reinitialize subscriber

Method : GET
Path : “/InitializeSubscriber/{subscriberUUID}”
Produces : TEXT_PLAIN
Description : Reinitialize subscriber, create empty schema on device, prepare master database for new subscriber.

Sync - gets changes for table

Method : GET
Path : /Sync/{subscriberUUID}/{tableName}
Produces : TEXT_PLAIN
Description : Get changed data.
Params:
subscriberUUID - identifier of subscriber. By default device unique ID is used. But we can place there any value (also #user.UUID)
tableName - name of table from database (without schema)
Response:

    <?xml version="1.0" encoding="utf-8"?>
    <records>
      <r a="1">
        <c>2</c>
        <c>Document</c>
        <c>75541</c>
        <c>2014-02-13 00:00:00</c>
        <c>665.000</c>
        <c>2c93d64e-cc72-11e3-87e0-f82fa8e587f9</c>
      </r>
      <r a="2">
        <c>4</c>
        <c>Document 4</c>
        <c>4879</c>
        <c>2014-04-23 13:44:48</c>
        <c>4875.000</c>
        <c>2c93d765-cc72-11e3-87e0-f82fa8e587f9</c>
      </r>
    </records>

- section contains records
- here starts record.
- here record ends
Attribute “a” (action type)
1 - new record
2 - update for record

CommitSync - control method

Method : GET
Path : “/CommitSync/{syncId}”
Produces : TEXT_PLAIN
Description : If device recieved all changes without error this method should be call to tell server that there was no errors during receiving package. Params: syncId - id of data package

Send - control method

Method : POST
Path : “/Send”
Consumes : JSON
Produces : TEXT_PLAIN
Description : Send changes from device to master database.

For sample data format with changes see XML code sample.

AddTable - control method

Method : GET
Path : “/AddTable/{tableName}”
Produces : TEXT_PLAIN
Description : Add table to synchronization.

RemoveTable - control method

Method : GET
Path: “/RemoveTable/{tableName}”
Produces : TEXT_PLAIN
Description : Remove table from synchronization.

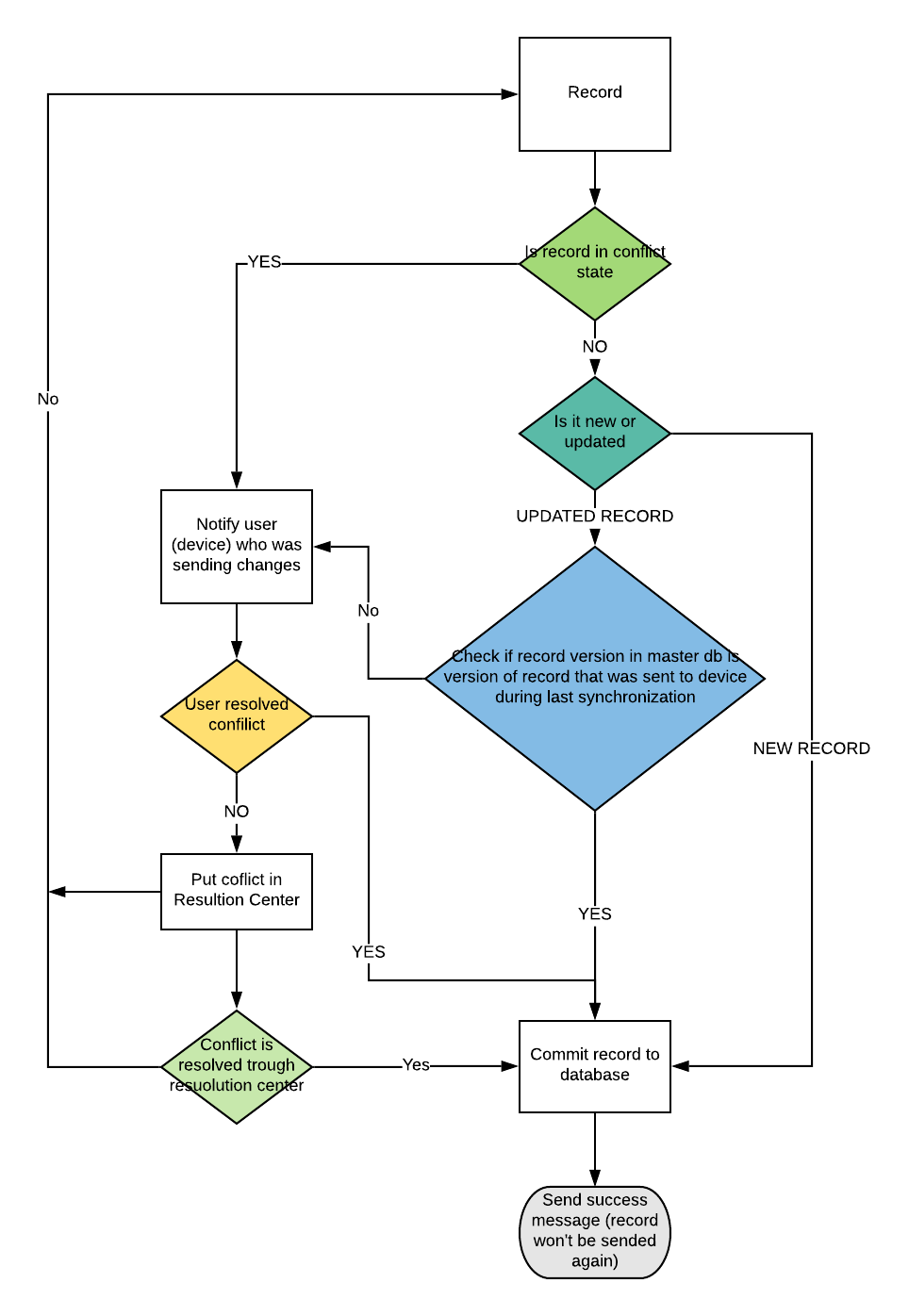
Conflict Resolution

Update procedure

When the user first starts the client application, will be forced to go online and do an initial sync with the master DB, which sends a schema used to create the local database and its tables. After that, the user can work offline.
When user is in older version will be forced to make update of schema. All updates will be sent to client and apply locally. After successfully update client will send unsync data to master database.
A schema update usually means an update of the application is also needed, since the application will need different SQL code to deal with the new schema.
The master DB will never receive changes from clients with the old schema, since a client always pulls before pushing changes - and in the pull it would have received and applied the new schema.

Data filtering

Goal : send to device only documents that are main.
We will going to use the device with subscriber id 1.
In the database we have a table where we are storing documents [dbo].[Documents] , user data [dbo].[Users] and table with relations between documents and users [dbo].[UserDocuments].

[dbo].[Documents] structure:

[dbo].[Users] structure:

[dbo].[UserDocuments] structure:

Please notice, that in table dbo.User we have a column usrSubscriberId - it tells exactly which user uses particular subscriber id. Based on this column we are able to select which user id is used while the device is undergoing the synchronization process.
The next step is to prepare view:

SQL code:

    SELECT dbo.Documents.RowId, dbo.MergeSubscribers.SubscriberId AS pdaIdent 
    FROM dbo.Documents 
    INNER JOIN dbo.UserDocuments ON dbo.Documents.docId = dbo.UserDocuments.usdDocId 
    INNER JOIN dbo.Users ON dbo.UserDocuments.usdUsrId = dbo.Users.usrId 
    INNER JOIN dbo.MergeSubscribers ON dbo.Users.usrSubscriberId = dbo.MergeSubscribers.SubscriberId

The view needs to return two things:

  1. RowId of filtered table (dbo.Documents is this scenario) subscriberId aliased as ‘pdaIdent’
  2. You can add extra condition in this view - it’s up to you.

Next step, we need to tell synchronization to use that filter:

    update [MergeTablesToSync] set TableFilter='vwMerge_Documents' where TableName='Documents' and TableSchema='dbo'

where vwMerge_Documents is the name of your view.

Installation

Server Prerequisites

To make ampli-sync server work you need:

  • Apache Tomcat 8.
  • Java
  • Linux/Windows environment.

Manual

Steps needed to install AMPLI-SYNC manually on Ubuntu.

  1. Install Tomcat on Ubuntu:
    https://www.digitalocean.com/community/tutorials/how-to-install-apache-tomcat-8-on-ubuntu-16-04

  2. Create new user sudo adduser amplisync

    System will ask you for password for newly created user.

  3. Add user to group ‘tomcat’ sudo usermod -a -G tomcat amplisync

  4. Chang in web.xml path variable to \home/sqlitesync/demo

  5. Install new application in Tomcat. Start with switching to amplisync user. su amplisync

  6. Create new folder /home/sqlitesync/demo

  7. Upload new service amplisync-demo to Tomcat. You can do that using Tomcat application manager, or you can put WAR file in Tomcat webapps folder. Name of your WAR file is app name in Tomcat environment. Remember to not place spaces and special chars in name of your WAR file.

  8. Restart Tomcat: service tomcat restart

    Now you can access your installation using link: http://your_ip:8080/amplisync-app-name/API3

  9. Setup permissions: chown -R sqlitesync:tomcat /home/amplisync/demo/

Docker

Configuring AMPLI-SYNC service

First you need to adjust website configuration file (web.xml), then you need to change main configuration file (sync.properties).
Service configuration (web.xml)
Go to your_webapps_folder/SqliteSync/WEB-INF/web.xml and open for edit. Navigate to section:

    <env-entry>
    <env-entry-name>working-dir</env-entry-name>
    <env-entry-type>java.lang.String</env-entry-type>
    <env-entry-value>/your/working/dir/sqlite-sync/</env-entry-value>
    </env-entry>

change env-entry-value key and point to working dir where ampli-sync server will store log files, temporary files and configuration. Create manually a subfolder named config. Create a text file sync.properties in folder config. The path should look like this:

\working_dir\config\sync.properties

IMPORTANT Restart service after changing web.xml. Make sure that Tomcat has read/write access to working dir.
Sample configurations for MySQL server

DB_ENGINE = mysql
DBURL = jdbc:mysql://server:3306/dbname?rewriteBatchedStatements=true
DBUSER = user
DBPASS = pass
DBDRIVER = com.mysql.cj.jdbc.Driver
DATE_FORMAT = yyyy-MM-dd HH:mm:ss
TIMESTAMP_FORMAT = yyyy-MM-dd HH:mm:ssZ
HISTORY_DAYS = 7
LOG_LEVEL = 4

If you faced a timezone error after configuration in `sync.properties` add at the end of connection string:

&useUnicode=true&useJDBCCompliantTimezoneShift=true&useLegacyDatetimeCode=false&serverTimezone=UTC

Keys explanation
DB_ENGINE - type of database engine. Available options:

  • mysql
  • mssql
  • postgresql
  • oracle

LOG_LEVEL - defain details level for log
> 4: TRACE, DEBUG, INFO, WARN; (default)
> 3: DEBUG, INFO, WARN;
> 2: INFO,WARN;
> 1: WARN;
> 0 - disable logs
DATE_FORMAT, TIMESTAMP_FORMAT - set format of date
default format: yyyy-MM-dd HH:mm:ss
HISTORY_DAYS - How long files with sync data will be kept
default value: 7
When you use MySQL database DO NOT remove from the end of the connection string:

?rewriteBatchedStatements=true

Supported databases

AMPLI-SYNC supports those databases:

  • MySQL
  • Microsoft SQL Server (2005 and newer)
  • Oracle
  • PostgreSQL

Supported columns data types

ampli-sync uses own conversion table to match column data types when schema from master database is converted to sqlite database.

  • blob
  • longblob
  • varbinary
  • binary
  • image
  • mediumblob
  • varbinarymax
  • byte[]
  • longtext
  • varchar
  • nvarchar
  • char
  • varcharmax
  • enum
  • mediumtext
  • text
  • string
  • geography
  • geometry
  • hierarchyid
  • nchar
  • ntext
  • nvarcharmax
  • userdefineddatatype
  • userdefinedtabletype
  • userdefinedtype
  • variant
  • xml
  • tinytext
  • set
  • time
  • timestamp
  • year
  • datetime
  • uniqueidentifier
  • datetime2
  • date
  • mediumint
  • bit
  • tinyint
  • smallint
  • bigint
  • int
  • boolean
  • byte
  • long
  • int64
  • serial
  • int32
  • smalldatetime
  • double
  • float
  • numeric
  • decimal
  • real
  • money

Primary Key requirements

Single and mupltiple columns are supported as primary key.
When column is AUTO_INCREMENT/SERIAL, identity pool management is handled by AMPLI_SYNC. It means when you insert a new record onto the device, the PK will be automatically changed for the first value available for device.

About

AMPLI-SYNC is a framework for synchronizing data between a Sqlite database and an MS SQL/MySQL/Oracle/PostgreSQL database. With this framework your application can work completely offline (Airplane Mode), then perform an automated Bidirectional Synchronization when an internet connection becomes available.

Resources

License

Stars

Watchers

Forks

Releases

No releases published

Packages

No packages published

Contributors 5