The subgraph can be found https://github.com/graphprotocol/graph-network-subgraph. The addresses for the subgraph need to be the most up to date. This includes grabbing the latest ABIs from here, as well as pointing the addresses in the subgraph manifest to the latest addresses. You can find the latest subgraph addresses below.
There are currently two networks we deploy to - Ropsten, and Ganache. The Ropsten addresses will
change whenever there are updates to the contract, and we need to redeploy. This needs to be
done in sync with deploying a new subgraph. The new GNS should point thegraph domain to the
latest subgraph.
We want to also run some test scripts to populate data each time new contracts are deployed (WIP, Jorge has something that will work for this. Also, running the tests in this repo will populate data.
You will need two files to deploy anything and run truffle, they are .privkey.txt and
.infurakey.txt. Privkey is a 12 word mneumonic, you should grab you 12 words from metamask, so
that your metamask keys will work in the browser with what you deployed as a governor. The infura
key is just the key you get from the infura website that lets you query up to 100,000 queries a day
for free.
See https://github.com/graphprotocol/contracts/blob/master/addresses.json.
Note, ganache MUST be ran with ganache-cli -d -i 3859. -d Makes the accounts the same for any
instance of ganache, which allows us to have deterministic contract addresses. Therefore anyone can
use the same subgraph manifest for ganache on their own laptop. -i 99 is used to make the
network ID constant, which helps with the subgraph. If you update the subgraph, you can just
close ganache and start it up again and you can deploy. If you use the same subgraph ID though and
reset ganche, you will have to drop the DB because it will have old data saved in it, with a new
instance of ganache.
- Run
ipfs daemon - In a new terminal run postrgres with
pg_ctl -D /usr/local/var/postgres -l logfile start - Create a database with
createdb graph-network-ganache - In a new terminal, run ganache with
ganche-cli -d -i 99 - In a new terminal go to the
graph-noderepository start the subgraph with
cargo run -p graph-node --release -- \
--postgres-url postgresql://davidkajpust@localhost:5432/graph-network-ganache \
--ethereum-rpc ganache:http://127.0.0.1:8545 \
--ipfs 127.0.0.1:5001 \
--debug \
- In a new terminal go to the
graph-network-subgraphrepository, and create the subgraph withyarn create-local(NOTE - MAKE SURE THE CONTRACT ADDRESSES IN THE MANIFEST ARE SET TO THE GANACHE ADDRESSES!) - Then deploy it with
yarn deploy-local
At this point, everything is setup. You can then interact with the contracts through Remix, or
our graph explorer UI, or through our automated scripts. Real automated scripts will be added soon,
but for now you can run truffle test and it will run all the tests, and execute transactions,
which will allow the subgraph to store data.
(Note we use the graph hosted service right now to deploy to. We do not use the new Dapp explorer UI to create and deploy subgraphs. It can be found here ]. The subgraph is already created, so we will only mention how to update the subgraph here.
- Deploy new contracts to Ropsten with
truffle deploy --network ropsten. Truffle stores the addresses for networks, so if you are trying to re-deploy you may have to runtruffle networks —clean, and then deploy - Get the new contract addresses from the deployment. They are logged in the terminal output from deploying. Put these contract addresses into the subgraph manifest
- Make sure you are a member of
graphprotocolfor the staging explorer application - Then make sure you have the right access token for
graphprotocol. You can set this up withgraph auth https://api.thegraph.com/deploy/ <ACCESS_TOKEN>. You can get it from the dashbaord in the UI, just pickgraphprotocolinstead of your own account, and you will see the token. - Then in the
graph-network-subgraphrepository, just runyarn deployto update a new version - You will also have to update information in the
graph-explorer-dapprepo. You must update the contract addresses in the.env.developmentfile, and you need to update the contract addresses in the cloud build file https://github.com/graphprotocol/graph-explorer-dapp/blob/master/cloudbuild.staging.yaml
At some point in the future we will work on having scripts that will populate data in the subgraph on ropsten, so we can better test.
- Install Node.js
^11.0.0 - Run
npm installat project root directory - Install and run
testrpc,ganache-cli, or similar blockchain emulator- Configure to run on port
8545or edittruffle.jsto change the port used by Truffle
- Configure to run on port
- Install Truffle 5.0.0
npm install -g truffle
- Truffle project commands
truffle install(installs ethPM dependencies)truffle compile(compiles without deploying, local blockchain emulator not neccessary)truffle migrate [--reset] [--compile-all](deploys contracts to your local emulator or specified blockchain)truffle test(runs tests)
- See DEPLOYMENT.md for instructions on deploying the contracts to the blockchain.
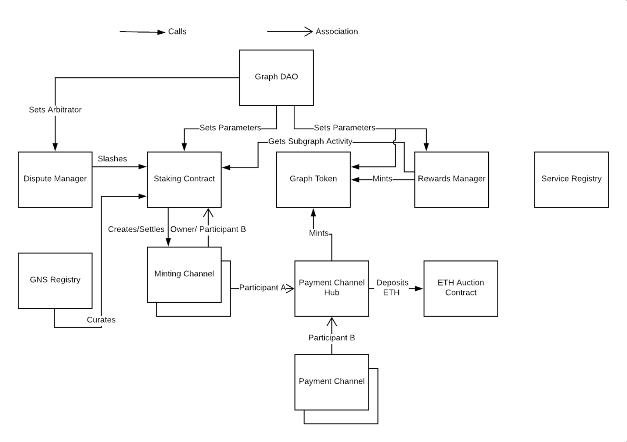
This repository will contain the Solidity smart contracts needed to facilitate the processes defined in the Product Requirements Document provided by The Graph. (see: PRD on Notion)
- Graph Token Contract
- Staking / Dispute Resolution Contract
- Graph Name Service (GNS) Registry Contract
- Rewards Manager Contract
- Service Registry Contract
- Governance Contract
- MultiSig Contract (by Gnosis)
- Detailed, Mintable, Burnable ERC20 Token (by Open Zeppelin)
- Bonding Curve Formulas (by Bancor)
- Solidity-Bytes-Utils Library (by ConsenSys)
See ./contracts/README.md for full list of contracts
Each contract includes docstring-like comments with requirements listed at the top of the file.
Example: @req c01 Any User can stake Graph Tokens to be included as a Curator for a given subgraphId.
Explanation: The c01 denotes a section and number for the requirement. c in this case stands for curation and later in the contract we see @req s01 used for a staking requirement.
Farther down in the code you should see annotations for the implementation of each requirement written as @imp c01 (and so on). This is meant to be a simple way of defining and matching requirements and their implementations.
