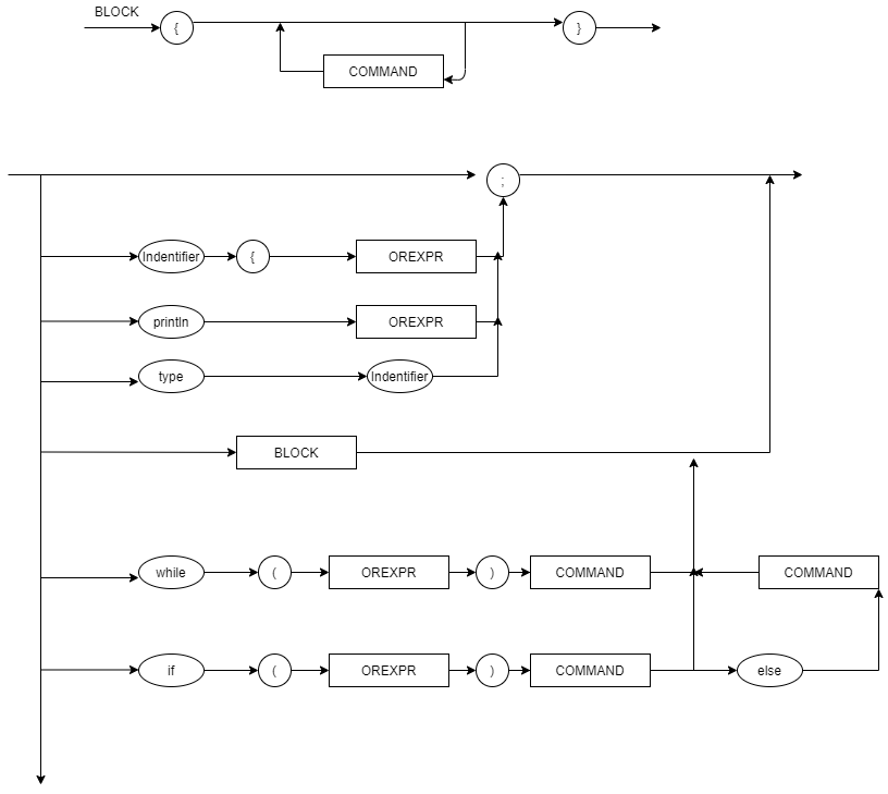
Este projeto se resume em um compilador feito em python com o objetivo de compilar códigos de C básicos. Este compilador suporta as seguintes funcionalidades.
- Println
- Readln
- Declarações de funções
- Declarações de variáveis
- While
- Chamada de função
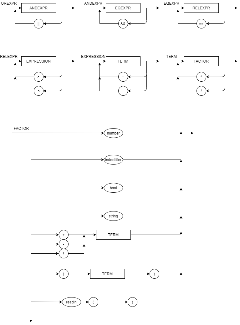
- Operações lógicas
- If / Else
python main.py teste.c

