Skip to content

s-gannon/BestPaint

Repository files navigation

BestPaint

A CS-250 Paint Project

Uses JDK 1.8 (which includes the JavaFX library)

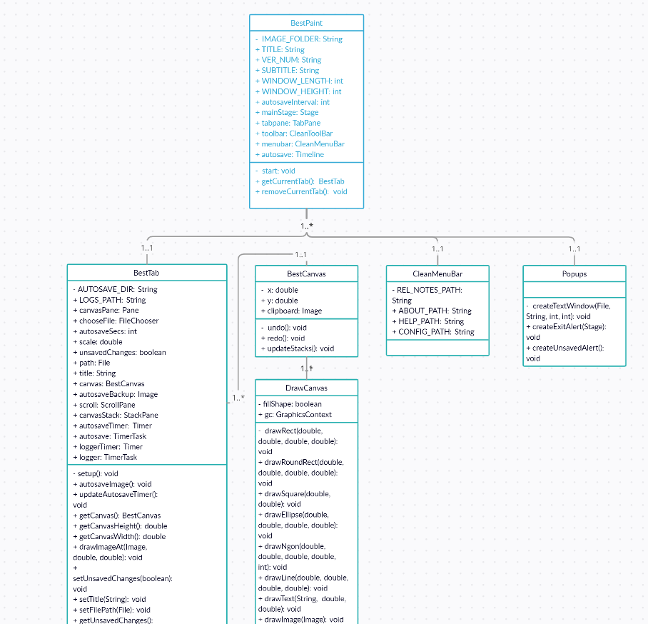
UML Diagrams

image

image

image

image

About

CS-250 Paint Project ; A better paint program

Topics

Resources

License

Stars

Watchers

Forks

Releases

No releases published

Packages

 
 
 

Contributors

Languages