Skip to content

shmilyoo/jwt-sso

Folders and files

NameName
Last commit message
Last commit date

Latest commit

 

History

33 Commits
 
 
 
 
 
 
 
 

Repository files navigation

jwt-sso

a sso use jwt , and also a account management system for my work department

capability

  • personnel info management
  • organization/department management
  • offer sso ability
  • third party system can use sso's account to login
  • third party system can use their own account ,but the account must bind to a sso account
  • third party system user can local-logout/system-logout/overall-logout

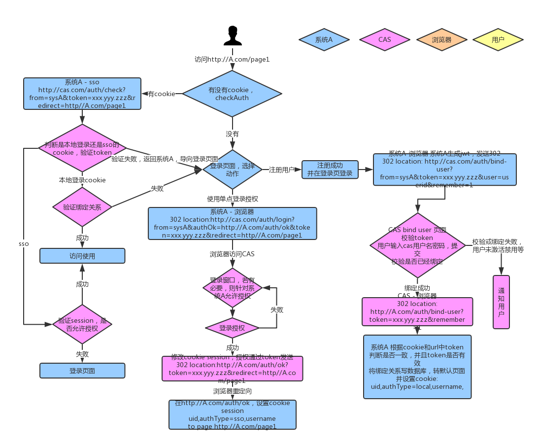
flow figure

流程图

About

a sso use jwt , and also a account management system for my work department

Topics

Resources

Stars

Watchers

Forks

Releases

No releases published

Packages

No packages published