- Direct message device to device
- Google authentication
- Register contact on same server
- On message received indicator
- Typing indicator
- Camera and photo gallery (paging)
- Divider time on chat and gallery
- Send image or photo
- Url preview on chat and input text
- Emoji keyboard (thanks to Niklas Baudy)
- Unread count
- Simple story
- Profile page
- Search chat and message
- Group message
- Message reversed paging
- Story auto delete
- Better story view
- On read message indicator
- Share live location
- Amqp implementation
- Logo
and many more..
- MVVM (docs)
- Firebase cloud messaging (docs)
- Firebase google auth (docs)
- Room (docs)
- Paging library (docs)
- Kotlin coroutine (docs)
- Kotlin flow (docs)
- Retrofit (docs)
- Picasso (docs)
- inline-activity-result (docs)
- Dexter (docs)
- Emoji Keyboard (docs)
- Java HTML Parser (docs)
- CameraView (docs)
- Blitz (docs)
- ImgBB api (docs)
![]() |
![]() |
![]() |
|---|---|---|
| Typing indicator | Unread count | Image and url preview |
![]() |
![]() |
![]() |
|---|---|---|
| Date divider | Front and back camera | Gallery with divider time |
![]() |
![]() |
|---|---|
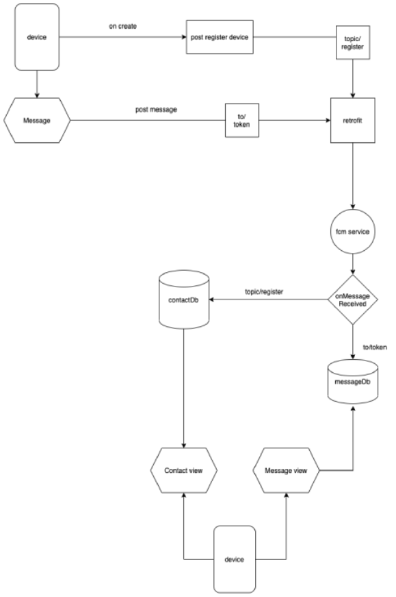
| Messaging flow | Message and contact flow |
Copyright 2020 Muhammad Utsman
Licensed under the Apache License, Version 2.0 (the "License");
you may not use this file except in compliance with the License.
You may obtain a copy of the License at
http://www.apache.org/licenses/LICENSE-2.0
Unless required by applicable law or agreed to in writing, software
distributed under the License is distributed on an "AS IS" BASIS,
WITHOUT WARRANTIES OR CONDITIONS OF ANY KIND, either express or implied.
See the License for the specific language governing permissions and
limitations under the License.








